说明: 使用高速下载应用,下载速度更快,下载更安全,体验更多游戏。
小米耳机管理助手专为小米耳机用户设计,旨在提升耳机的使用体验,通过这款应用,用户能够轻松完成耳机固件升级、设置不同的使用模式、定位耳机以及进行佩戴检测等操作,此外应用还为用户解锁了众多隐藏功能,使得耳机的使用更加便捷和舒适。
1、打开小米耳机应用,在主界面点击添加设备按钮,进入设备添加流程。

2、在添加设备界面,应用会自动搜索附近设备,需手动添加,可在手动添加设备区域,选择对应的耳机型号。

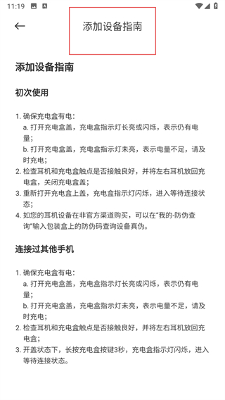
3、点击知道了进入配对界面,若添加设备失败,点击查看帮助,进入添加设备指南页面。

4、在添加设备指南中,根据耳机使用情况,按步骤重新尝试添加设备,完成配对后即可使用小米耳机。

小米耳机是手机上优质的耳机助手,专为小米耳机打造,让其他品牌的手机也能享受到所有的小米耳机功能,更好的使用耳机功能服务,多样优质的功能服务在线便捷体验,随时随地自由设置,打造大家所需要的效果。
1、小米旗下耳机配套App,可在App中管理耳机设备,升级耳机固件,及时体验最新版本功能;
2、个性化设置耳机功能,如降噪通透模式设置、手势设置等;
3、解锁各种隐藏功能,如查找耳机、佩戴检测等。

-专为小米耳机打造的软件,大家可以在线管理自己的小米耳机,享受到对应优质的功能服务;
-一键点击升级耳机固件,体验到更多新版本的服务,自由选择版本更新,及时体验到最新功能服务;
-轻松开启降噪通透模式,拥有多种的降噪通模式让大家自由选择设置,随时切换,用喜欢的模式。
-加入强大的耳机查找功能,可以帮助大家查找丢失的耳机,开启丢失模式让你的耳机响铃,更便捷查找;
-带来佩戴检测服务,当摘下耳机后自动暂停播放音乐、视频等,可以更加便捷听音乐,带来优质服务;
-自由设置耳机手势操作,根据需求调整每个手势操作执行的命令,根据需求设置,更符合自己使用习惯。
小米耳机管理助手将耳机与手机无缝连接,为用户带来了极大的便利。无论是遇到耳机丢失的紧急情况,还是希望通过个性化设置提升使用体验,这款应用都能轻松满足需求。该软件的设计简洁明了,操作直观,即便是技术小白也能快速上手。通过各项功能的灵活调控,用户能够探索耳机的更多潜能,开启全新的音频体验。
v1.20.0更新内容
修复已知问题
v1.18.0版本
一般错误修复。
v1.15.1版本
应用内推送
修复已知问题,优化用户体验!
同类推荐
相关文章